文库 教育学习 教师考证 小学

2018年下半年教师资格证考试《教育教学知识与能力》(小学)真题.pdf

PDF   7页   下载7338   2024-04-04   浏览565869   收藏2037   点赞2678   评分-   10积分
2018年下半年教师资格证考试《教育教学知识与能力》(小学)真题.pdf 第1页
2018年下半年教师资格证考试《教育教学知识与能力》(小学)真题.pdf 第2页
2018年下半年教师资格证考试《教育教学知识与能力》(小学)真题.pdf 第3页
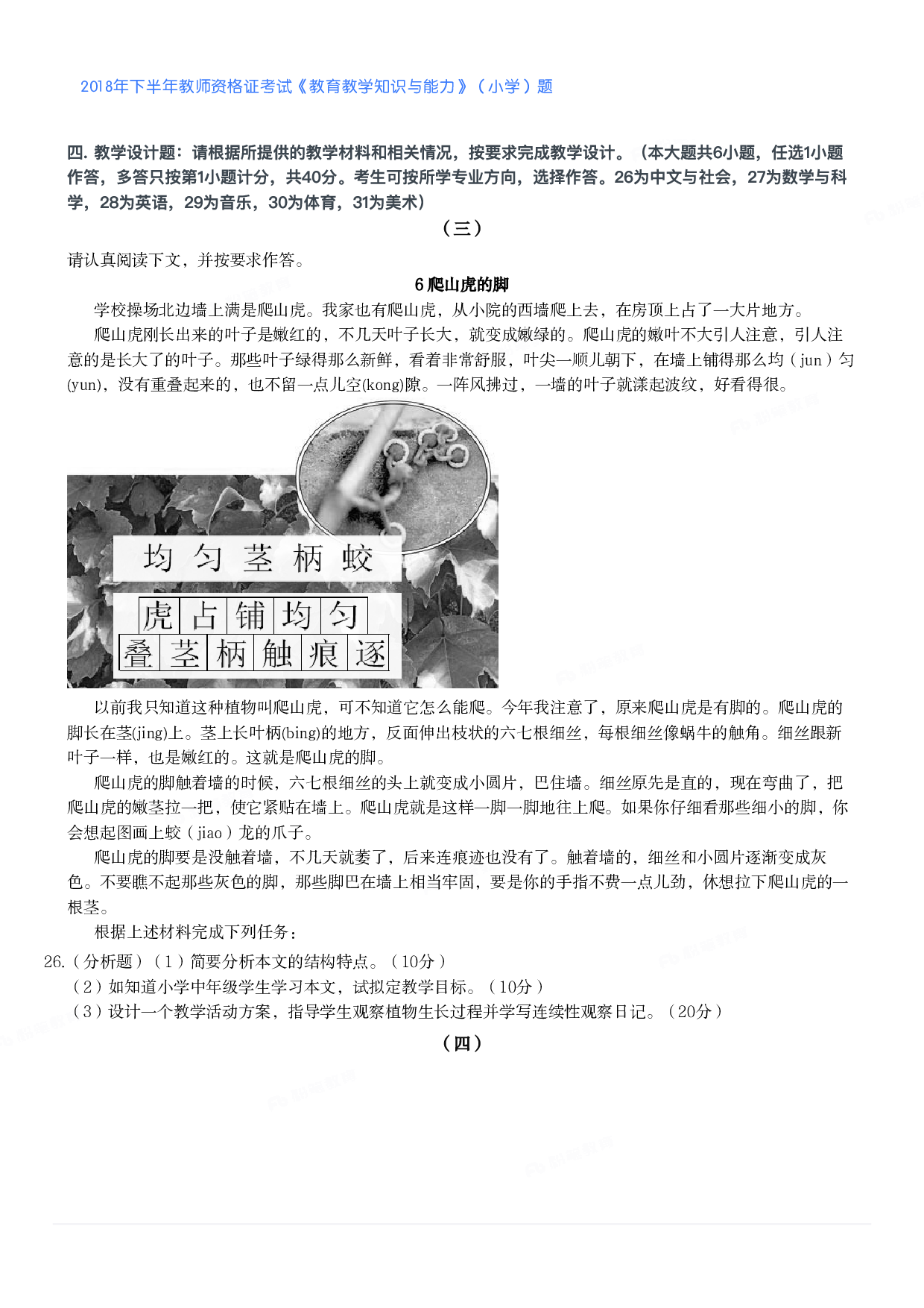
2018年下半年教师资格证考试《教育教学知识与能力》(小学)真题.pdf 第4页
2018年下半年教师资格证考试《教育教学知识与能力》(小学)真题.pdf 第5页
2018年下半年教师资格证考试《教育教学知识与能力》(小学)真题.pdf 第6页
2018年 下 半 年 教 师 资 格 证 考 试 《 教 育 教 学 知 识 与 能 力 》 ( 小 学 ) 题 下 列 各 题 的 备 选 答 案 中 , 只 有 ⼀ 项 是最 符 合 题 意 的 , 请 把 这 个 答 案 选 出 。 ( 本 ⼤ 题 共 20⼩ 题 , 每 ⼩ 题 2分 , 共 40分 ) 衡量一个国家文明程度和人口素质高低的重要标志是( )。 经济发展水平 科技发展水平 人口结构状况 基础教育水平 下列主张属于儒家教育思想的是( )。 有教无类 道法自然 绝圣弃智 以吏为师 我国教育史上首次纳入师范教育并实施的学制是( )。 “癸卯学制” “五四三学制” “壬寅学制” “六三三学制” 人们常说“三翻六坐八爬叉,十二个月喊爸爸”这一说法所体现的儿童身心发展规律是( )。 稳定性 顺序性 不平衡性 个体差异性 通过“道德两难故事法”提出道德认知发展阶段理论的学者是( )。 马斯洛 皮亚杰 柯尔伯格 罗森塔尔 在发生火灾时,使用干粉灭火器进行灭火,正确的步骤是( )。 ①将灭火器提到距火源两米左右的上风处 ②倒置灭火器,握紧压把 ③除掉铅封,拔出保险销 ④右手用力压下压把,左手拿着喇叭筒,对准火源根部即喷射 ①②③ ①②④ ①③④ ②③④ 在教育研究中,访谈法与问卷法相比( )。 更具客观性 更利于做大样本研究 更易对数据进行编码处理 更利于对问题进行深层次研究 某小学为弘扬民族文化,围绕“中国风”,组织学生在课外开展书法练习、风筝制作、中国结编织等活动,这 属于( )。 学科活动 科技活动 游戏 主题活动 小英帮助生病在家的小勇辅导功课后感到很快乐,这种情感属于( )。 道德感 美感 理智 幸福感 小学生写新字时先听教师讲解,观察教师书写示范,这时的技能学习阶段处于( )。 操作定向 操作模仿 操作整合 操作熟练 芳芳学习中遇到不懂的问题就会主动向老师请教,她采用的学习策略是( )。 精加工策略 认知策略 元认知策略 资源管理策略 小涛认为这次取得好成绩是因为自己运气好,依据韦纳归因理论,这属于( )。 稳定的、外在的、可控制的 不稳定的、外在的、不可控制的 不稳定的、外在的、可控制的 稳定的、外在的、不可控制的 明确指出教学就是阐明“把一切事物交给一切人们的全部艺术”的著作是( )。 赫尔巴特的《普通教育学》 卢梭的《爱弥儿》 夸美纽斯的《大教学论》 洛克的《教育漫画》 在我国基础教育课程结构中,地方课程与国家课程在地位上具有( )。 ⼀ . 单 项 选 择 题 : 1. A. B. C. D. 2.
2018年下半年教师资格证考试《教育教学知识与能力》(小学)真题.pdf
下载提示

1、如果首次下次不成功,可再次下载。已购买资料可重复下载,机构或个人下载自己上传的资料不回扣除积分;

2、部分文件过大,经过压缩拆分处理,如需要源文件或者下载出错请发邮件到客服邮箱yy@fanyuetech.cn备注文件名以及个人账号

3、如果浏览器启用了拦截弹出窗口,此功能有可能造成下载失败,请临时关闭拦截;

4、如果是资料包下载后请先用解压软件解压,再使用对应软件打开。软件版本较低时请及时更新;

5、如果下载使用过程中还遇到其它问题可以到【帮助中心】查看解决方法;

6、数据整理不易,最终解释权归本站所有,如有侵权等问题请与客服联系或【点此反馈