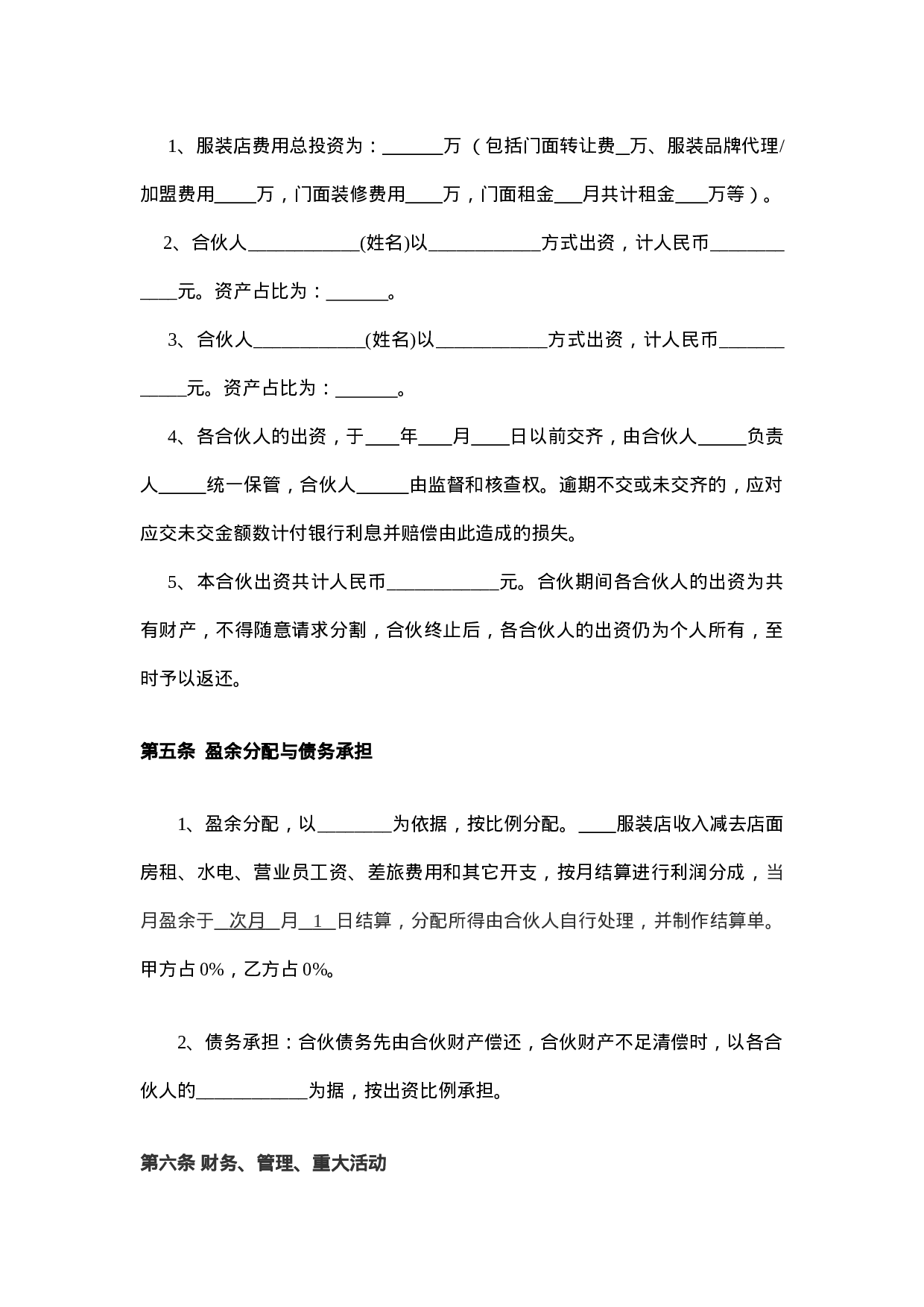
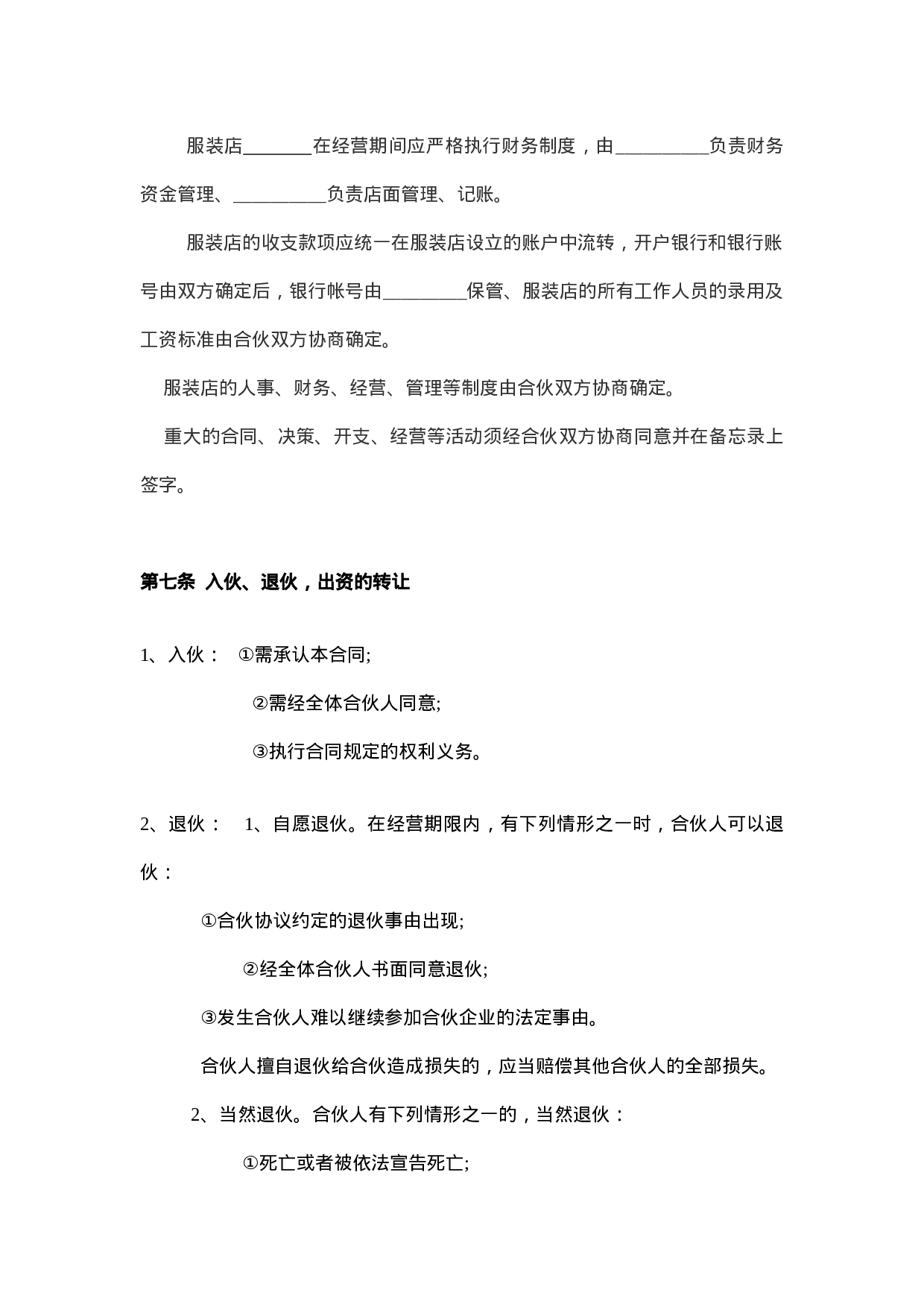
文库 办公素材 Word专区 实用合同

服装合作经营协议.doc.doc

DOC   6页   下载4325   2024-03-26   浏览3493959   收藏9489   点赞2885   评分-   10积分
服装合作经营协议.doc.doc 第1页
服装合作经营协议.doc.doc 第2页
服装合作经营协议.doc.doc 第3页
服装合作经营协议.doc.doc 第4页
服装合作经营协议.doc.doc 第5页
服装合作经营协议.doc.doc 第6页
服装合作经营协议.doc.doc
下载提示

1、如果首次下次不成功,可再次下载。已购买资料可重复下载,机构或个人下载自己上传的资料不回扣除积分;

2、部分文件过大,经过压缩拆分处理,如需要源文件或者下载出错请发邮件到客服邮箱yy@fanyuetech.cn备注文件名以及个人账号

3、如果浏览器启用了拦截弹出窗口,此功能有可能造成下载失败,请临时关闭拦截;

4、如果是资料包下载后请先用解压软件解压,再使用对应软件打开。软件版本较低时请及时更新;

5、如果下载使用过程中还遇到其它问题可以到【帮助中心】查看解决方法;

6、数据整理不易,最终解释权归本站所有,如有侵权等问题请与客服联系或【点此反馈